近日,丝袜av
丝袜av
菅复春教授团队在微生物学权威期刊《微生物组(Microbiome)》在线发表了题为《通过扰乱肠-血液-生殖轴黄曲霉毒素B1和绵羊艾美球虫联合影响绵羊子宫功能的新见解》(New insights into the combined effects of Aflatoxin B1 and Eimeria ovinoidalis on uterine function by disrupting the gut-blood-reproductive axis in sheep)的研究性论文。该研究以绵羊为模型,系统揭示了球虫在霉菌毒素存在下联合对绵羊生殖系统的毒性损伤机制。
饲料质量对畜牧业发展至关重要,直接影响动物健康及其产品安全。在适宜条件下,霉菌可在饲料、饲草中生长并产生毒素,受污染的饲草料一旦被动物摄食,能够导致动物生产性能下降、组织器官病变以及繁殖障碍等问题,严重影响养殖的经济效益。牛、羊等反刍动物养殖在我国畜牧业中占有很大比重,刍动物的饲草料在收获前和贮藏过程中易受霉菌侵袭,导致霉菌毒素污染问题。霉菌毒素能够侵害反刍动物不同的组织器官,导致胃肠道功能受损、生产性能下降、繁殖性能降低、增加病原的易感性等问题(见团队前期综述;徐博文等,饲料研究, 2024, 46(22):151-155)。
球虫病是由艾美耳属的多种球虫寄生于畜禽肠道所引起的在世界范围内广泛流行、危害严重的疾病,其中类绵羊艾美尔球虫(Eimeria ovinoidalis)是致病性较强的一种,前期团队已经建立感染模型并对其致病性进行了研究(Cheng et al., Veterinary Parasitology, 2024, 330:110250),发现类绵羊艾美耳球虫感染能够导致羔羊出现严重临床症状,诱导急性炎症,破坏肠道内环境稳态,导致代谢物和代谢通路产生差异,从而影响羔羊正常生长发育,降低产品质量,甚至造成羔羊死亡。以往研究证实,家禽食用被霉菌毒素污染的饲料会提高宿主对球虫的易感性,但这尚未在反刍动物中得到充分的研究。此外,肠道作为抵御有害物质进入机体内环境的第一道屏障,不仅是AFB1的主要暴露部位还是球虫发育和繁殖的场所。我们前期以绵羊为动物模型研究发现暴露于AFB1可以干扰类绵羊艾美耳球虫在肠道内的增殖状态,并调控球虫感染羔羊盲肠肠道形态、肠道屏障功能、肠道菌群稳态、肠道炎症以及全身免疫的变化,揭示AFB1通过胁迫肠道的机械屏障、免疫屏障和生物屏障帮助球虫对羔羊肠道的损害作用。进一步利用蛋白质组学分析揭示了AFB1与球虫共同存在下导致羔羊肠道损伤的潜在作用机制(该成果发表在环境科学与生态学领域国际著名期刊《Science of The Total Environment》,Chen et al., 2024, 947:174539;图1)。
繁殖性能是羊产业的重要经济性状之一,直接关系到养羊业的生产成本和效率。饲养管理和疫病预防对于提高肉羊的繁殖性能至关重要。因此,我们原有基础上,深入探究AFB1和球虫联合对绵羊子宫等远肠器官的毒性危害,对促进养羊业高效可持续发展具有重要意义。
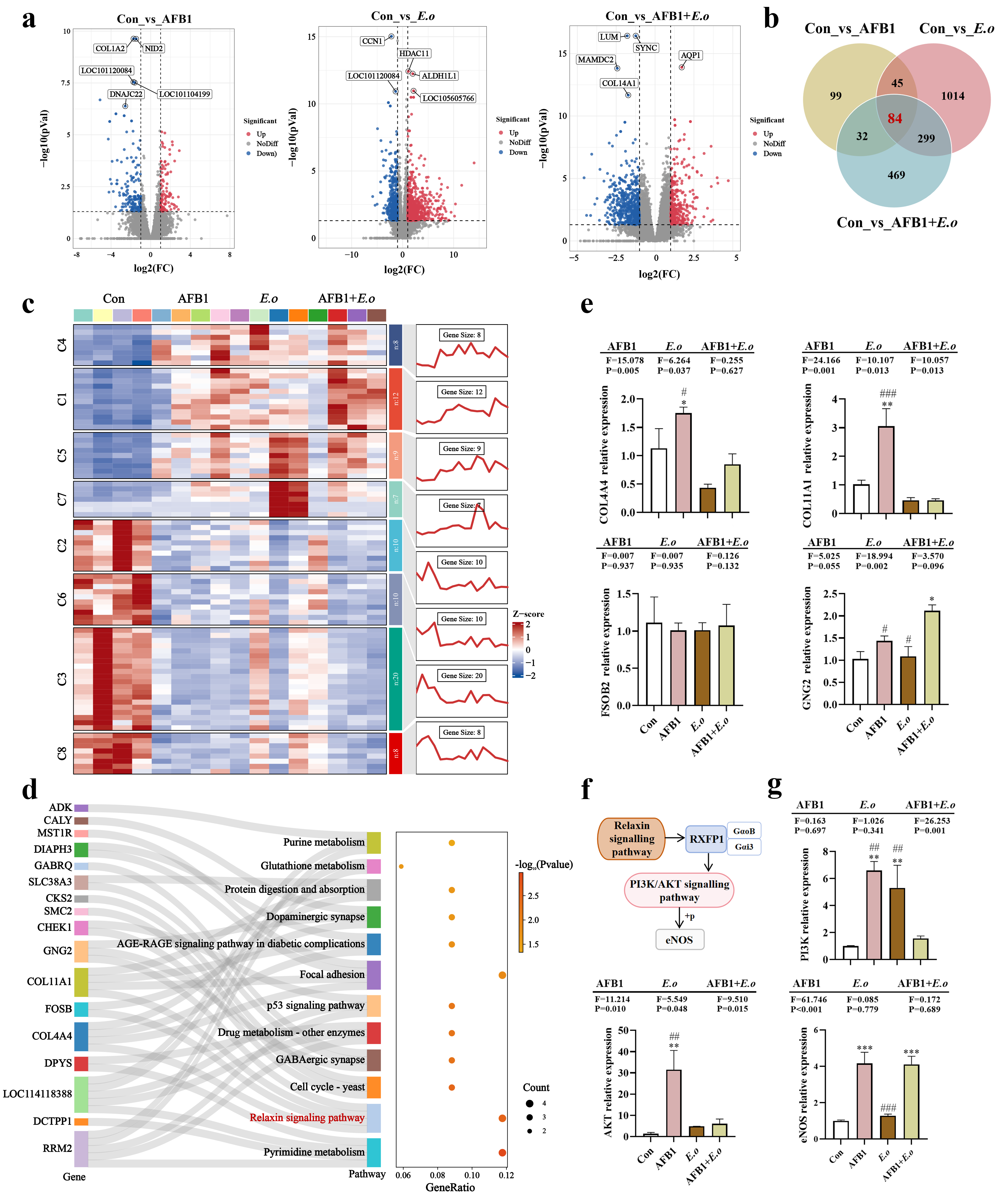
我们研究发现,AFB1和类绵羊艾美耳球虫联合也能改变绵羊子宫的组织形态学结构和血液中ERɑ和ERβ激素水平以及升高血液中炎症因子的水平,从而对绵羊的生殖系统防御产生不利影响(图2)。通过关联分析发现绵羊子宫功能的改变与肠道微生物组组成和肠道代谢物变化有关。粪便16S rRNA基因测序和粪便代谢组学分析显示AFB1和球虫联合引起粪便中拟杆菌属(Bacterioides)、副杆菌属(Parabacterioides)、棘鱼菌属(Epulopiscium)、琥珀弧菌属(Succinivibrio)、脱硫弧菌属(Desulfovibrio)、布劳特菌属(Blautia)和弯曲杆菌等革兰阴性菌丰度增加以及代谢物组成的改变。此外,同时暴露于AFB1和球虫会破坏结肠的肠道结构,导致隐窝深度降低,结肠肠道屏障蛋白Claudin 1、Claudin 4、Occludin和ZO-1表达水平显著抑制。这些结果说明肠道菌群及代谢物的变化可能损伤肠道屏障功能,引发血液LPS水平升高和激素水平变化,从而加剧绵羊全身炎症的发生。血液代谢组学分析进一步揭示,差异代谢物主要集中在氨基酸通路,尤其n -乙酰- l-苯丙氨酸丰度的改变与炎症和激素相关指标存在显著的相关性,这表明AFB1和球虫引发的肠道菌群及其代谢紊乱是机体中炎症和激素改变的主要原因,其中氨基酸代谢可能是一个主要的促成因素。接下来,我们通过子宫组织转录组学揭示其潜在的损伤机制发现差异基因主要富集在松弛素信号通路,并且通过扰乱其关键下游通路PI3K/AKT/eNOS信号通路的调控引发绵羊子宫病理损伤(图3)。综上所述,AFB1暴露和球虫感染联合通过影响绵羊肠道菌群及代谢物的变化损伤肠道屏障功能,并进一步诱发血液循环炎症和激素的变化,同时激活松弛素信号及其下游PI3K/AKT/eNOS通路诱导生殖系统的损伤。这些发现首次揭示基于肠道-血液-生殖轴AFB1和球虫联合致绵羊生殖系统损伤的一种新的作用机制,同时提示调节肠道菌群及其代谢产物可能是一种管理霉菌毒素和球虫致雌性生殖危害的有效策略。
图1:AFB1和球虫联合致绵羊盲肠损伤机制

图2 AFB1和球虫联合致绵羊生殖毒性与子宫激素和炎症的改变有关

图3 AFB1和球虫联合通过松弛素信号通路致绵羊子宫损伤
丝袜av
黄淑成副教授和硕士研究生刘凯莉共同为论文的第一作者,菅复春教授与华中农业大学丝袜av
李家奎教授为论文的通讯作者。丝袜av
青年教师李森阳博士参与了该项研究工作。该研究得到国家自然科学基金、中国博士后科学基金、国家现代农业产业技术体系等项目的联合资助。(文/黄淑成)
论文链接:
//microbiomejournal.biomedcentral.com/articles/10.1186/s40168-024-01966-y